导航
登录
注销
|
注册
首页
机构设置
申请指南
政策法规
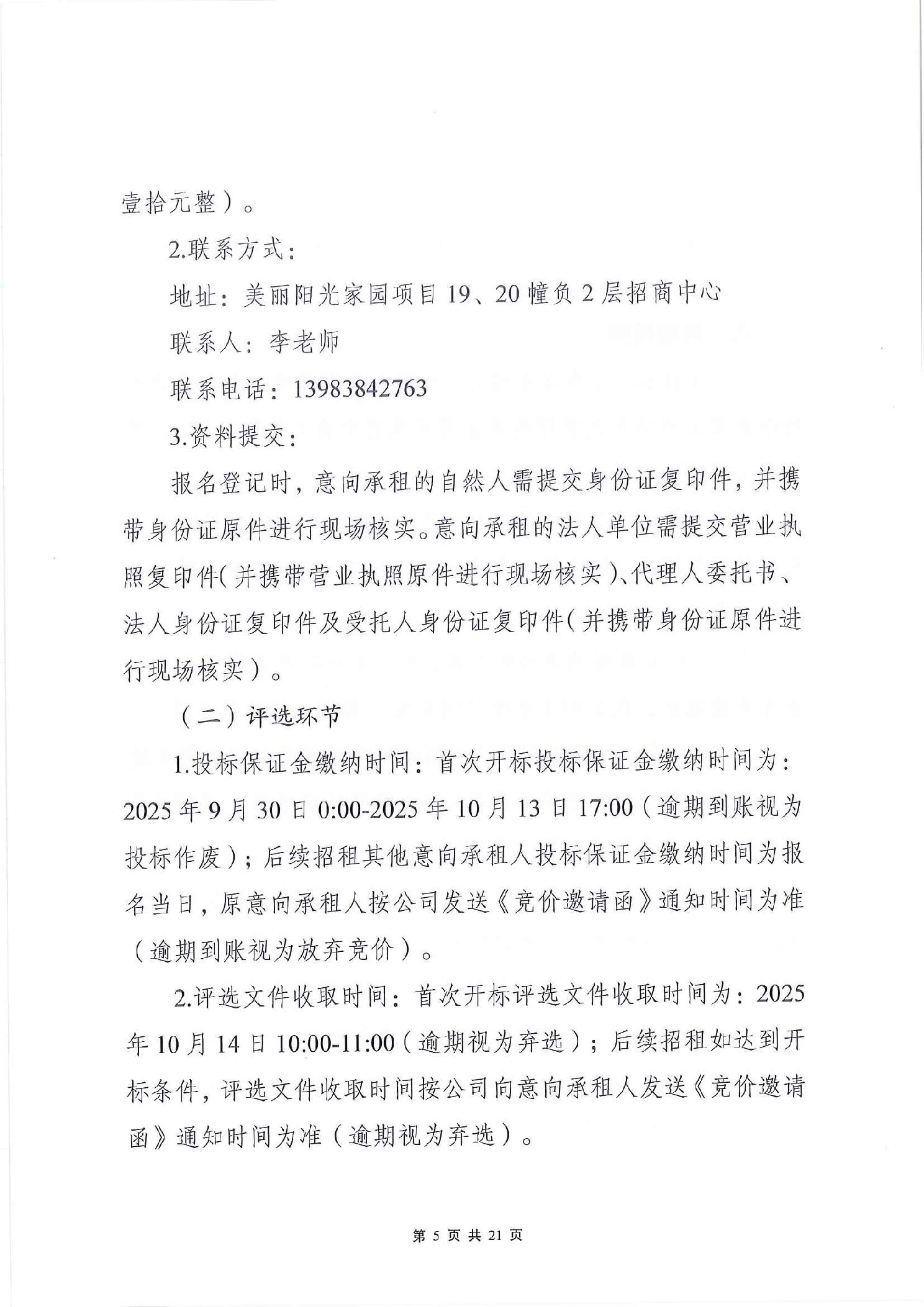
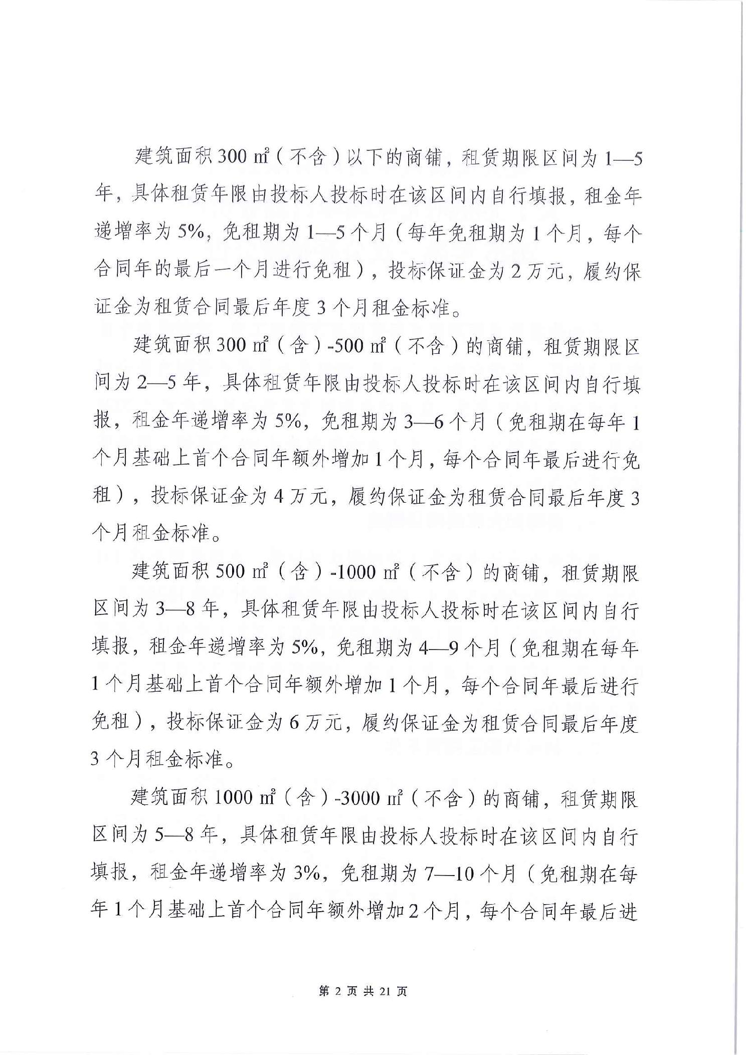
重庆发展置业管理有限公司关于美丽阳光家园项目商业资产2025年第三次公开招租公告
日期:
2025-09-30
【
字体:
大
中
小
】
返回顶部